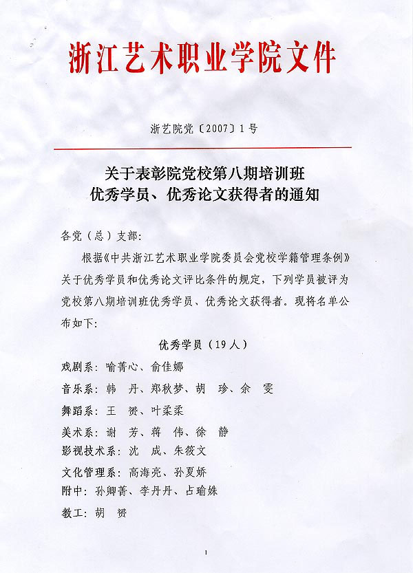
首页 新闻中心 浙艺公告 关于表彰党校第八期培训班优秀学员、优秀论文获得者的通知

关于表彰党校第八期培训班优秀学员、优秀论文获得者的通知

来源:本站原创 作者:宣教处 发布时间:2007-01-05

上一篇:浙江省教育厅关于表彰2006年文明办网示范单位和优秀教育网站的通知 下一篇:浙江艺术职业学院第五届学生记者团名单

返回

浙艺公告

浙江艺术职业学院招聘编制外小车驾驶员公告 浙江艺术职业学院编制外人员(戏剧影视表演专任教师、陶瓷设计与制作专任教师)考试结果 浙江艺术职业学院关于2025年下半年特殊专业技术岗位公开招聘工作有关安排的通知 2025年编制外人员公开招聘(第二批) 资格初审结果、资格复审及考试有关安排 浙江艺术职业学院编制外人员(声乐专任教师、实践干事(服装)) 考试结果 浙江艺术职业学院编制外人员招聘公告 (第二批)