公布时间:2016年11月2日
根据我院10月20日公布的《浙江艺术职业学院公开招聘人员公告》内容,现将本次公开招聘的资格复审、考试安排通知如下:
一、资格复审及考试安排
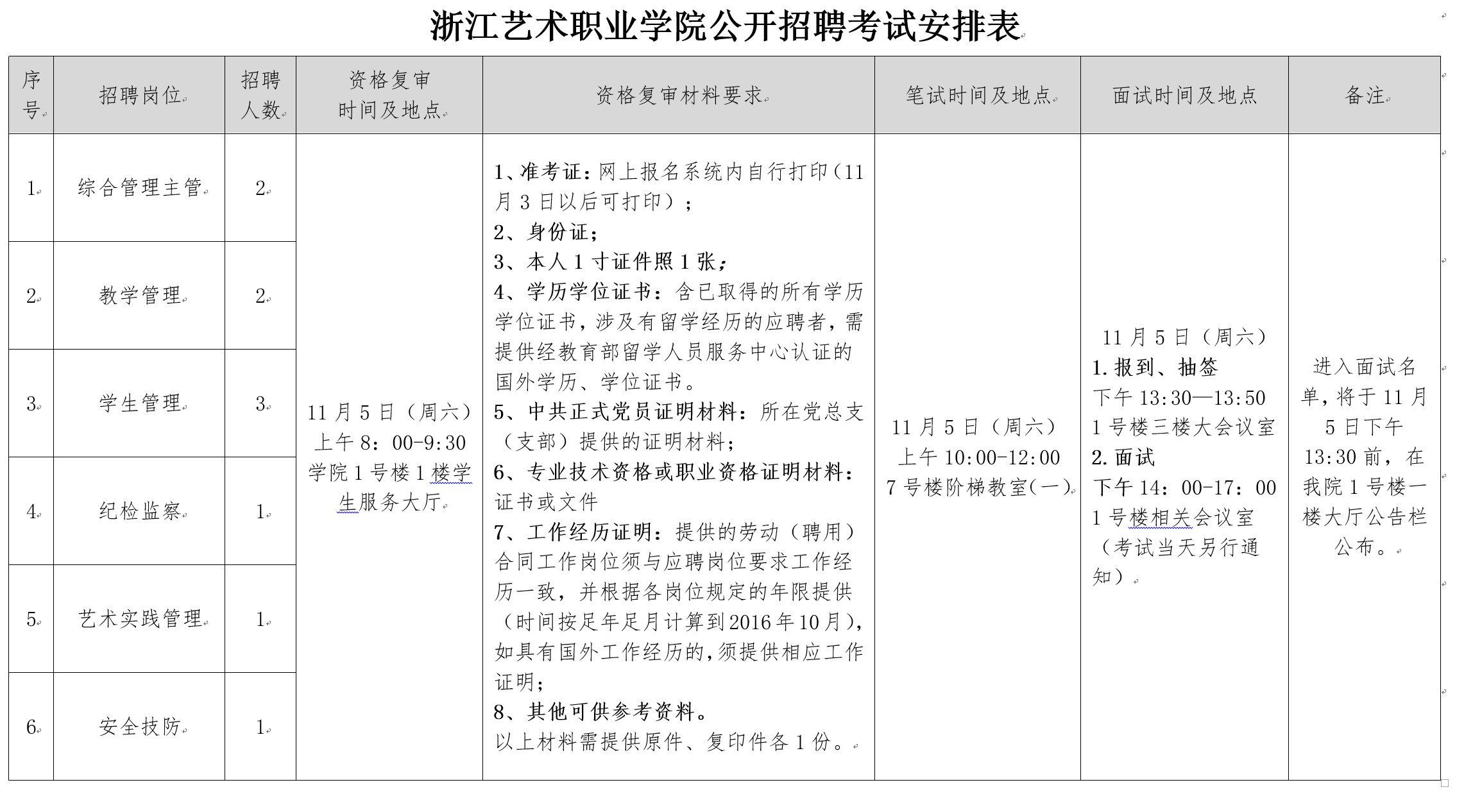
1.资格复审及考试时间:2016年11月5日(周六)全天,具体安排详见附件1《浙江艺术职业学院公开招聘考试安排表》
2.资格复审要求:资格初审合格人员请于11月5日(周六)上午8:00—9:30,携带本人相关材料(具体要求详见附件1)到学院1号楼1楼学生服务大厅参加资格复审。证件(证明)不全或者所提供的证件(证明)与报考资格条件不相符者,不能参加招聘考试,本人未按规定时间、地点参加资格复审的,视作放弃。
二、考试方法和程序
考试由笔试、面试两部分组成,满分均为100分,并分别按40%、60%计入总成绩。
1.笔试
笔试内容包括与岗位相关的基础知识和专业知识,考试时间为120分钟,按照闭卷形式进行考试。笔试结束后,根据成绩从高到低,按1:5的比例确定入围面试人员,名单在我院1号楼1楼大厅公告栏公布。
2.面试
面试采用结构化面试方式进行,每位面试者时间为10分钟,面试成绩低于60分者为不合格,不入围下一环节。
三、其他
参加招聘考试人员需严格按照考场规则考试(具体规则详见附件2、3),如有违纪违规行为,将按浙江省人事考试相关制度进行处理。
联系电话:87150010 徐老师
附件1:

附件2:
浙江艺术职业学院公开招聘考场规则
(笔试)
1、应考人员在考试开始前30分钟,凭本人准考证和有效的居民身份证进入考场,对号入座,并将准考证及身份证放在桌面右上角。
2、除考试另有规定外,应考人员只准携带本人准考证、身份证、黑色墨水笔参加考试。将手机、资料、提包等物品放置指定区域,严禁带至座位。
3、考试开始30分钟后不得进入考场,考试开始60分钟后才能交卷退场。退场后不得再次进入考场。
4、应考人员必须按规定的座位参加考试,未经监考人员允许不得离开座位。
5、考试开始前,及考试结束后不得答卷。
6、必须在装订线内的规定栏目内书写姓名、准考证号,不得在卷面上和准考证上作任何标记。
7、应考人员不得要求监考人员解释试题,如遇试卷分发错误、缺损、错装、字迹不清等问题,可举手询问。
8、考场内必须保持安静,禁止吸烟,不得相互借用文具、传递资料,严禁交头接耳、窥视他人试题答案或交换试卷和答题卡(纸)。
9、考试期间,任何人不得将试卷内容和答题信息传出考场。
10、考试结束,立即停止答题并将试卷翻放,经监考人员收卷后,方可离场。严禁将试卷、答题卡(纸)及草稿纸带出考场。
11、应考人员必须遵守本考场规则,服从监考人员的管理。如有违纪违规行为,将按浙江省人事考试相关制度进行处理。
浙江艺术职业学院
2016年11月2日
附件3:
浙江艺术职业学院公开招聘考场规则
(面试)
1、应考人员在考试开始前30分钟,凭本人准考证和有效的居民身份证到报到地点报到、抽签。
2、抽签前,关闭通信设备并交予工作人员保管,按要求抽取考试序号,考试序号确定后,应考人员不得擅自离开候考教室,候考期间必须保持安静,禁止交谈,禁止吸烟。
3、应考人员根据工作人员引导按照考试序号依序进入考场,向评委报告本人考试序号。根据主考要求进行考试,答题时不允许出现本人姓名及准考证号码。
4、考试结束后立即离开候考教室,不得与其他应考人员交流。
5、应考人员必须遵守本考场规则,服从工作人员的管理,否则,按考试违纪违规行为处理。
浙江艺术职业学院
2016年11月2日